编辑
2024-06-28
DeployDiary
00

目录

项目描述
前期准备
服务器准备
系统环境准备
ssh工具
(所有服务器)关闭selinux及防火墙
(所有服务器)换yum源
(所有服务器)同步时钟
(所有服务器)安装必要的软件
数据库层 - 搭建mysql主从复制
(所有Mysql)服务器编译安装mysql并进行基础配置
配置主从复制
注意
配置主数据库
修改配置
pass the PHP scripts to FastCGI server listening on 127.0.0.1:9000
location ~ \.php$ {
验证是否生效
使用ip addr命令
使用虚拟ip访问页面

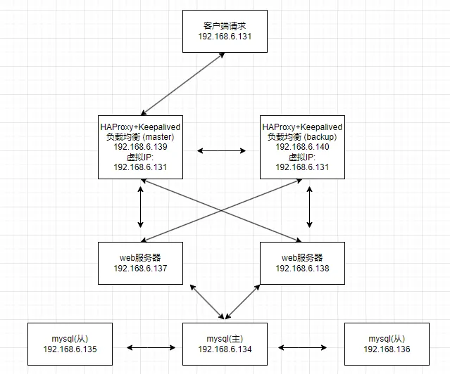
项目描述

Web 前端采用 Nginx/HAProxy+Keepalived 作负载均衡器;后端wordpress采用 MySQL数据库一主多从或读写分离架构实现。

项目架构图:

image.png

前期准备

服务器准备

基于项目设计架构图, 采用共7台CentOS7.9-mini系统的VMware虚拟机。

  • mysql服务器三台:
    • mysql_01 192.168.6.134
    • mysql_02 192.168.6.135
    • mysql_03 192.168.6.136
  • web服务器两台:
    • web_01 192.168.6.137
    • web_02 192.168.6.138
  • 负载均衡服务器两台:
    • lb_01 192.168.6.139
    • lb_01 192.168.6.140

image.png

系统环境准备

ssh工具

  • 这里使用的ssh工具是Termius, 可以同时操控多台服务器, 减少了重复工作
  • broadcast input 快捷键: ctr+alt+b

image.png

(所有服务器)关闭selinux及防火墙

bash
vi /etc/selinux/config SELINUX=disabled systemctl disable firewalld reboot
  • 重启系统后查看selinux及防火墙状态
bash
sestatus systemctl status firewalld

(所有服务器)换yum源

bash
cd /etc/yum.repos.d/ ls mkdir back mv *.repo back curl -o /etc/yum.repos.d/CentOS-Base.repo https://mirrors.aliyun.com/repo/Centos-7.repo yum clean all yum makecache
  1. 进入 /etc/yum.repos.d/ 目录。
  2. 使用 ls 命令列出当前目录下的文件列表,确认有多个 .repo 结尾的文件。
  3. 使用 mkdir back 命令创建一个名为 "back" 的新文件夹。
  4. 使用 mv *.repo back 命令将当前目录下所有以 .repo 结尾的文件移动到新创建的 "back" 文件夹中。
  5. 使用 curl -o /etc/yum.repos.d/CentOS-Base.repo https://mirrors.aliyun.com/repo/Centos-7.repo 命令从阿里云的镜像地址下载 CentOS-Base.repo 文件并保存到 /etc/yum.repos.d/ 目录中。 这里你执行了两个命令来清理和更新 YUM 软件包缓存:
  6. yum clean all:这个命令用于清理 YUM 软件包缓存。在这个过程中,它会清理所有已下载的元数据和软件包缓存,以便后续重新下载最新的信息。
  7. yum makecache:这个命令用于重新生成 YUM 软件包缓存。它会重新下载软件包列表和元数据,并将其缓存起来,以便后续的软件包安装和更新操作能够更快速地进行。

(所有服务器)同步时钟

bash
yum install ntp ntpdate -y ntpdate cn.pool.ntp.org hwclock --systohc
  1. yum install ntp ntpdate -y:这个命令使用 YUM 包管理器安装了 NTP(Network Time Protocol)和 ntpdate 软件包。选项 -y 表示在安装过程中自动应用所有的确认提示,以便无需手动确认安装。
  2. ntpdate cn.pool.ntp.org:这个命令使用 ntpdate 工具从中国的 NTP 服务器(cn.pool.ntp.org)同步系统时间。
  3. hwclock --systohc:这个命令将系统时间写入硬件时钟,以便在系统重启后能够保持正确的时间。
  • 可以使用date命令检查时间是否已经同步成功

(所有服务器)安装必要的软件

bash
yum install gcc gcc-c++ wget telnet net-tools make unzip vim -y
  1. gcc:GNU Compiler Collection,用于编译和构建 C 语言程序。
  2. gcc-c++:C++ 编译器,用于编译和构建 C++ 程序。
  3. wget:用于从网络上下载文件的工具。
  4. telnet:用于通过 Telnet 协议远程登录到其他服务器的工具。
  5. net-tools:提供了一些网络管理工具,如 ifconfig、netstat 等。
  6. make:用于自动化构建和管理程序的工具。
  7. unzip: 是一个常用的命令行工具,用于解压缩zip格式的压缩文件。
  8. vim: 是一款功能强大的文本编辑器,常用于在终端环境下编辑文本文件。

数据库层 - 搭建mysql主从复制

(所有Mysql)服务器编译安装mysql并进行基础配置

  1. 下载mysql安装包
  1. 将mysql安装包传到centos系统中
    • 使用sftp将mysql安装包传到/root 目录下
    • 也可使用scp传
bash
scp mysql-8.0.16-2.el7.x86_64.rpm-bundle.tar root@192.168.6.135:/root
  1. 安装mysql
bash
tar xf mysql-8.0.16-2.el7.x86_64.rpm-bundle.tar -C /opt/ cd /opt yum localinstall *
  1. mysql基础配置
systemctl start mysqld systemctl enable mysqld grep "password" /var/log/mysqld.log mysql -u root -p ALTER USER 'root'@'localhost' IDENTIFIED BY 'Gyc0109@123';
  1. systemctl start mysqld: 启动MySQL服务。
  2. systemctl enable mysqld: 设置MySQL服务开机自启动。
  3. grep "password" /var/log/mysqld.log: 在MySQL日志文件中查找包含"password"的内容。
  4. mysql -u root -p: 使用root用户身份登录MySQL数据库。
  5. ALTER USER 'root'@'localhost' IDENTIFIED BY 'Gyc0109@123';: 更改MySQL中root用户在本地主机上的密码为Gyc0109@123

配置主从复制

注意

mysql 5.6以后的复制引入了uuid的概念,各个复制结构中的server_uuid得保证不一 样,但是查看到直接copy data文件夹后server_uuid是相同的,show variables like '%server_uuid%';

image.png

解决办法:找到/var/lib/mysql文件夹下的auto.cnf文件,修改里面的uuid值,保证 各个db的uuid不一样,重启db即可 systemctl restart mysqld.service

配置主数据库

修改配置

bash
```bash vim /etc/my.cnf server-id=134 log-bin=mysql-bin systemctl restart mysqld

创建复制账号

sql
create user 'copy'@'%' identified with mysql_native_password by 'Gyc0109@123'; GRANT REPLICATION SLAVE ON *.* TO 'copy'@'%'; flush privileges;

查看主服务器状态

sql
show master status\G;

image.png

配置从服务器

修改配置

  • mysql_02
bash
vim /etc/my.cnf server-id=135 relay_log = mysql-relay read_only = 1 log_bin = mysql-bin systemctl restart mysqld
  • mysql_03
bash
vim /etc/my.cnf server-id=136 relay_log = mysql-relay read_only = 1 log_bin = mysql-bin systemctl restart mysqld

启动从服务器复制线程

sql
CHANGE MASTER TO master_host = '192.168.6.134', master_user = 'copy', master_password = 'Gyc0109@123', master_log_file = 'mysql-bin.000001', master_log_pos = 825;

image.png

  • 执行start slave; 启动复制线程。

查看从服务器状态

bash
SHOW SLAVE STATUS\G

image.png

测试主从复制是否成功

  • 在主数据库创建数据库
sql
show databases;

image.png

  • 在从服务器中查看数据库是否存在
show databases;

image.png

应用层 - Web 服务器 搭建 WordPress

(两台web服务器)前期环境准备

安装php

bash
yum install php php-fpm php-cli php-common php-gd php-mbstring php-mysql php-pdo php-devel phpxmlrpc php-xml php-bcmath php-dba php-enchant -y
  • 使用 php -v 查看是否安装成功, 安装成功则输出版本号

CentOS升级php

  • centos 默认yum安装的php版本过低, 不符合wordpress的环境要求, 因此需要升级php版本
bash
// 添加 Remi 存储库 yum install -y yum-utils yum install -y epel-release yum install -y http://rpms.remirepo.net/enterprise/remi-release-7.rpm // 启用所需的 PHP 版本 yum-config-manager --enable remi-php74 // 升级 PHP yum install -y php php-fpm php-cli php-common php-gd php-mbstring php-mysqlnd php-pdo php-xml php-xmlrpc php-bcmath php-dba php-enchant // 检查 PHP 版本 php -v

安装Nginx

  1. 配置nginx yum源
bash
yum install yum-utils cd /etc/yum.repos.d/ vim nginx.repo [nginx-stable] name=nginx stable repo baseurl=http://nginx.org/packages/centos/$releasever/$basearch/ gpgcheck=1 enabled=1 gpgkey=https://nginx.org/keys/nginx_signing.key module_hotfixes=true [nginx-mainline] name=nginx mainline repo baseurl=http://nginx.org/packages/mainline/centos/$releasever/$basearch/ gpgcheck=1 enabled=0 gpgkey=https://nginx.org/keys/nginx_signing.key module_hotfixes=true yum clean all yum makecache
  1. 安装nginx
bash
yum install nginx -y
  1. 测试
bash
nginx -v
  • 如果输出版本号则安装成功
  1. 启动nginx服务
bash
systemctl start nginx
  • 访问自己IP/域名的80(默认)端口

image.png

使nginx支持php

  1. 修改nginx配置文件
bash
cd /etc/nginx/conf.d/ vim default.conf # pass the PHP scripts to FastCGI server listening on 127.0.0.1:9000 # location ~ \.php$ { root /usr/share/nginx/html; fastcgi_pass 127.0.0.1:9000; fastcgi_index index.php; # fastcgi_param SCRIPT_FILENAME /scripts$fastcgi_script_name; fastcgi_param SCRIPT_FILENAME $document_root$fastcgi_script_name; include fastcgi_params; }
  1. 创建测试文件
vim /usr/share/nginx/html/index.php <?php phpinfo(); ?>
  1. 重新启动nginx和php-fpm服务
bash
systemctl restart php-fpm systemctl restart nginx
  1. 测试
  • 浏览器输入IP/index.php

image.png

  • 出现此页面即为成功

安装WordPress 相关准备

(主数据库服务器)配置Mysql

开启mysql远程访问

  1. 创建用户:

    sql
    CREATE USER 'root'@'%' IDENTIFIED BY 'Gyc0109@123';
    • 'Gyc0109@123'是root用户的密码
    • '%'代表所有主机,也可以具体到某个主机的IP地址
  2. 授权所有主机通过root用户进行访问:

    sql
    GRANT ALL PRIVILEGES ON *.* TO 'root'@'%' WITH GRANT OPTION;
    • 第一个 * 表示所有数据库
    • 第二个 * 表示所有表
    • . 表示所有数据库中的所有表
  3. 刷新权限:

    sql
    FLUSH PRIVILEGES;

创建数据库

sql
create database wordpress; mysql> show databases; +--------------------+ | Database | +--------------------+ | information_schema | | mysql | | performance_schema | | sys | | wordpress | +--------------------+ 5 rows in set (0.01 sec)

配置nginx

bash
cd /etc/nginx/conf.d/ vim default.conf server { listen 80; server_name localhost; location / { root /www/wordpress; index index.php index.html index.htm; } location ~ \.php$ { root /www/wordpress; fastcgi_pass 127.0.0.1:9000; fastcgi_index index.php; fastcgi_param SCRIPT_FILENAME $document_root$fastcgi_script_name; include fastcgi_params; } }
  • 参照上述配置修改nginx配置
  • 使用 nginx -t 检查nginx配置
  • 创建目录 mkdir /www

(两台web服务器)安装并配置WordPress

  • WordPress官网
  • 按照自己的mysql、php和nginx版本选择合适的WordPress版本
  • 我的版本是WordPress-6.6.1

下载并解压安装WordPress

  • 使用sftp将下载好的安装包传到CentOS中
  • 或者使用wget https://cn.wordpress.org/wordpress-6.6.1-zh_CN.tar.gz下载
bash
tar -zxf wordpress-6.6.1-zh_CN.tar.gz mv wordpress /www

配置WordPress

bash
cd /www/wordpress/ cp wp-config-sample.php wp-config.php vim wp-config.php //根据自己设置的数据库,对应修改下面配置 /** The name of the database for WordPress */ define( 'DB_NAME', 'wordpress' ); /** Database username */ 用户名 define( 'DB_USER', 'root' ); /** Database password */ 密码 define( 'DB_PASSWORD', 'Gyc0109@123' ); /** Database hostname */ ('192.168.6.134'为主数据库IP) define( 'DB_HOST', '192.168.6.134' ); /** Database charset to use in creating database tables. */ define( 'DB_CHARSET', 'utf8' ); /** The database collate type. Don't change this if in doubt. */ define( 'DB_COLLATE', '' );

重启服务

bash
systemctl restart php-fpm systemctl restart nginx
  • 访问web01服务器IP: image.png

  • 访问web02服务器IP: image.png

负载均衡层

(两台lb服务器)前期环境准备

  • 两台服务器均安装HAProxy 和 Keepalived
bash
yum install haproxy keepalived ipvsadm -y

(两台lb服务器)配置HAProxy

bash
vim /etc/haproxy/haproxy.cfg log 127.0.0.1 local2 info
  • 将此配置注释掉
  • 可以使用vim 命令行模式下ctrl+v 选中行 后使用shift+i 输入#+空格 注释掉选中行
  • 也可以使用vim 命令行模式下,输入 " : 首行号,尾行号 s /^/字符/g "实现批量插入字符。如 输入:.,$s/^/#/g,在光标所在行到尾行首插入#

image.png

  • 在配置行尾输入
bash
frontend web_lb #前台 bind *:80 stats uri /ha_stats default_backend web_back backend web_back #后台负载均衡 balance roundrobin server web01 192.168.6.137:80 check weight 1 server web02 192.168.6.138:80 check weight 1
  • 重启haproxy服务并查看状态
bash
systemctl restart haproxy systemctl status haproxy
  • 在浏览器输入lb服务器IP可以直接跳转到web页面

image.png

image.png

  • 浏览器输入lb服务器IP/ha_stats访问这个url访问haproxy的状态报告页面

image.png

(两台lb服务器)配置Keepalived

bash
cp /etc/keepalived/keepalived.conf /etc/keepalived/keepalived.conf.bak vim /etc/keepalived/keepalived.conf
  • 主Keepalived配置
bash
```bash ! Configuration File for keepalived global_defs { router_id director1 # 辅助改为director2 } vrrp_script check_haproxy { script "/etc/keepalived/check_haproxy_status.sh" interval 5 } vrrp_instance VI_1 { state MASTER nopreempt interface ens33 # VIP绑定接口 virtual_router_id 80 # MASTER,BACKUP一致 priority 100 # 辅助改为50 advert_int 1 authentication { auth_type PASS auth_pass 1111 } virtual_ipaddress { 192.168.6.131 # 虚拟IP } track_script { check_haproxy } }
  • 备Keepalived配置
bash
! Configuration File for keepalived global_defs { router_id director2 # 辅助改为director2 } vrrp_script check_haproxy { script "/etc/keepalived/check_haproxy_status.sh" interval 5 } vrrp_instance VI_1 { state MASTER nopreempt interface ens33 # VIP绑定接口 virtual_router_id 80 # MASTER,BACKUP一致 priority 50 # 辅助改为50 advert_int 1 authentication { auth_type PASS auth_pass 1111 } virtual_ipaddress { 192.168.6.131 # 虚拟IP } track_script { check_haproxy } }
  • 对调度器Haproxy健康检查

让Keepalived以一定时间间隔执行一个外部脚本,脚本的功能是当Haproxy失败,则关闭 本机的Keepalived

bash
vim /etc/keepalived/check_haproxy_status.sh #!/bin/bash /usr/bin/curl -I http://localhost &>/dev/null if [ $? -ne 0 ]; then /etc/init.d/keepalived stop fi
  • 启动keepalived服务
bash
systemctl start keepalived

验证是否生效

使用ip addr命令

image.png

可以看到此时虚拟ip在master服务器上

  • 将master主机上的keepalived服务停止后

image.png

发现此时虚拟IP出现在了BackUp备机上

使用虚拟ip访问页面

image.png

  • 也可使用 虚拟IP/ha_stats访问这个url访问haproxy的状态报告页面

image.png

如果对你有用的话,可以打赏哦
打赏
ali pay
wechat pay

本文作者:GYC

本文链接:

版权声明:本博客所有文章除特别声明外,均采用 BY-NC-SA 许可协议。转载请注明出处!